Flanged Resilient Seated OS&Y Gate Valve Model No. Z41X-03
Flanged Resilient Seated OS&Y Gate Valve Model No. Z41X-03 Definition and Components
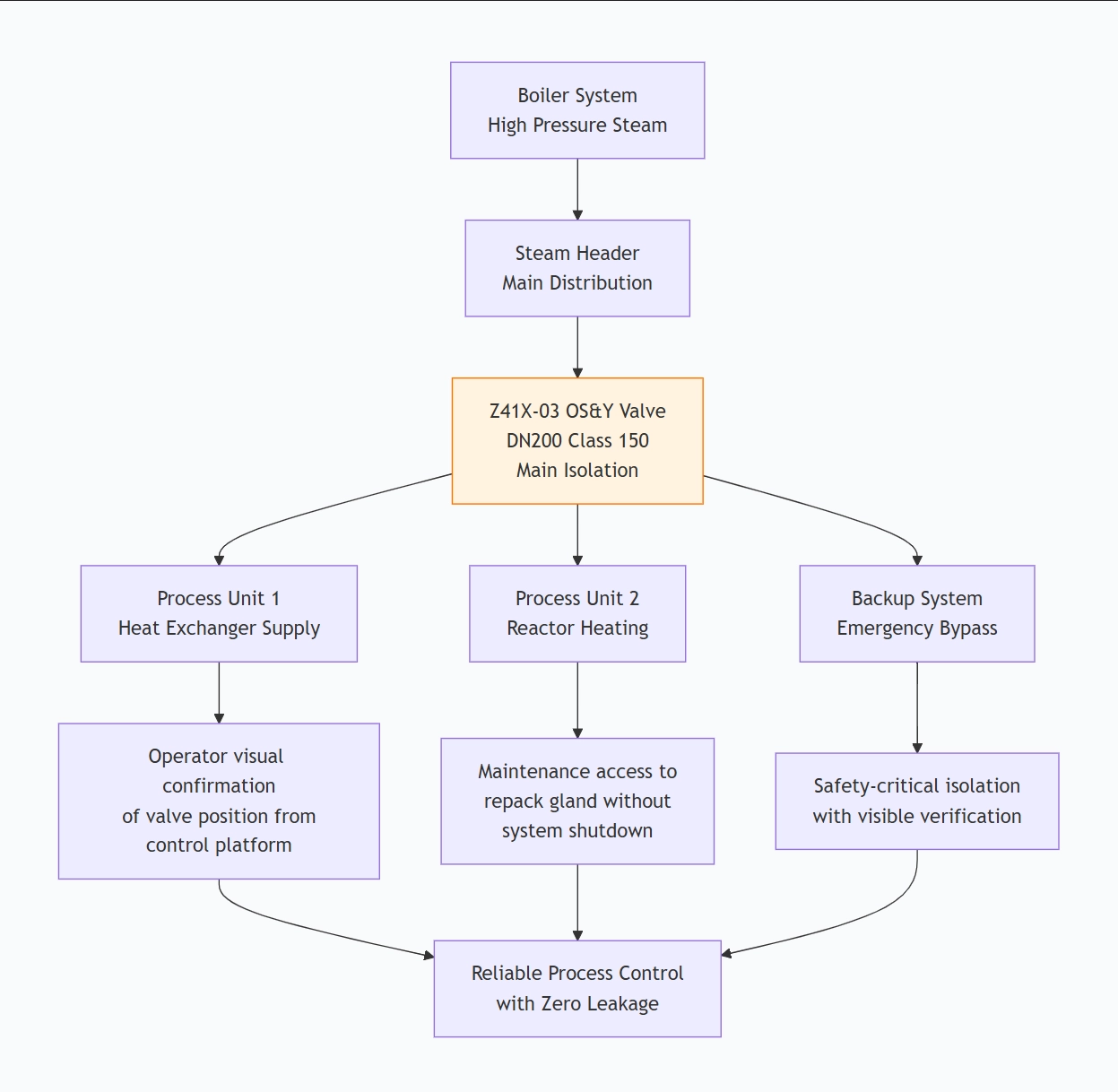
OS & Y Type Gate Valve Definition & Main Parts
A Flanged Resilient Seated OS&Y Gate Valve Model No. Z41X-03 is an industrial valve with Outside Screw and Yoke design and flanged connections. The "03" suffix typically indicates enhanced features or a specific pressure class. It combines visual stem position indication with resilient sealing.
Main Parts:
- Valve body with flanged ends
- Resilient-seated gate
- OS&Y assembly (yoke, rising stem, exposed threads)
- Handwheel mounted on yoke
- Adjustable gland packing
- Body-bonnet bolting and gasket
- Flange facing and bolt holes
Role, Characteristics, and Application Scenarios of Flanged Resilient Seated OS&Y Gate Valve Model No. Z41X-03 in Pipelines
Fire gate valve Functions:
- Critical process line isolation
- Pump protection and control
- High-pressure system shutdown
- Steam and hot water service
Operational Features:
- Visual position indication via rising stem
- Packing adjustment/replacement under pressure
- Enhanced sealing for high-pressure applications
- Heavy-duty construction for industrial use
- Versatile flange options (ANSI, DIN, BS)
Typical Applications:
- Chemical processing plants
- Power generation facilities
- Oil & gas production
- Industrial heating systems
- High-pressure water networks
Scenario Diagram:




Flanged Resilient Seated OS&Y Gate Valve Model No. Z41X-03 Standards: Materials, Design, and Connections
Material Standards:
- Body/Bonnet: Carbon Steel ASTM A216 WCB or Ductile Iron ASTM A536
- Stem: Stainless Steel AISI 410/416
- Gate: Steel with EPDM or metal-seated options
- Yoke: Cast steel or ductile iron
- Packing: Graphite or braided for high temperature
Design Standards:
- API 600: Steel gate valves (if carbon steel body)
- ISO 10434: Bolted bonnet steel gate valves
- MSS SP-70: Cast iron gate valves
- Pressure classes: Class 150, 300 common
Connection Standards:
- Flanges: ANSI B16.5 (raised face) or ASME standards
- Face-to-Face: ANSI B16.10 dimensions
- Gaskets: Spiral wound, ring type, or full-face
- Bolting: ASTM A193/A194 for high temperature
How to Select Flanged Resilient Seated OS&Y Gate Valve Model No. Z41X-03
Fire valve Key Steps:
- Define Service Conditions: Temperature, pressure, media
- Select Materials: Based on corrosion and temperature requirements
- Specify Standards: API, ANSI, or ISO compliance needed
- Choose Supplier: Industrial valve specialists
- Review Testing Requirements: NDT, special testing if needed
Critical Specifications:
- Pressure-temperature rating
- End connections (RF, FF, RTJ)
- Trim material (standard or special)
- Packing material (standard or high-temp)
- Actuator mounting (ISO 5211)
Important Considerations:
- High-temperature seat options if needed
- Cryogenic service modifications if required
- Fire-safe design requirements
Pre-Shipment Inspection for Export Flanged Resilient Seated OS&Y Gate Valve Model No. Z41X-03 and Key Considerations
Documentation Check:
- Material Test Reports (ASTM compliance)
- NDT reports if specified (RT, UT, MT, PT)
- Pressure test certificates
- Heat treatment certificates if applicable
- Special compliance certificates (NACE, PED)
Physical Inspection:
OS&Y Function Verification
Smooth stem operation through full travel
Proper yoke-stem alignment
Thread condition and lubrication
Backseat function test
High-Pressure Features
Bolted bonnet integrity
Stud/nut quality and tightening
Gasket seating surface condition
Pressure boundary verification
Pressure Testing
Shell test: 1.5 × pressure class
Seat test: 1.1 × pressure class (both directions)
High-pressure hold test if specified
Packing leakage test
Special Service Checks
Fire-safe testing if required
Low-temperature impact tests if applicable
Special coating verification
Traceability markings
Export Packaging:
- Heavy-duty crating for industrial valves
- Flange protectors (steel preferred)
- Stem thread protection (heavy-duty caps)
- Moisture barrier for sea transport
- Lifting lugs clearly marked
- Component separation for large valves
Key Precautions:
- High-value items: Consider insurance and tracking
- Heavy components: Professional rigging and handling
- Temperature-sensitive materials: Climate-controlled storage if needed
- Corrosion protection: Extra VCI for marine environments
- Documentation security: Keep original certificates separate
Final Shipping Documents:
- Commercial Invoice with detailed specifications
- Packing List with weights and dimensions
- Bill of Lading
- Certificate of Origin
- Complete technical dossier (certs, reports, drawings)
- Installation, Operation & Maintenance Manual





