Wafer Butterfly Valve with Tamper Switch
Wafer Butterfly Valve with Tamper Switch Definition and Components
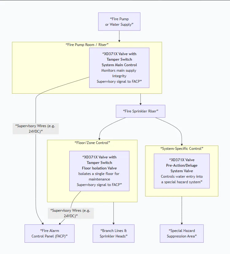
A Wafer Butterfly Valve with Tamper Switch Model No. XD371X is a compact, quarter-turn on/off valve primarily used in fire protection systems (sprinkler and deluge systems). The designation "XD371X" typically indicates a specific manufacturer's model for a lugged or wafer-style butterfly valve with a resilient seat and an integral supervisory switch.
Key Terminology:
- Wafer Style:The valve body is designed to be "clamped" between two pipeline flanges using through-bolts, making it lightweight and space-saving.
- Tamper Switch (Supervisory Switch):An electrical device mounted on the valve stem that monitors the valve's position. It sends a signal to a fire alarm control panel (FACP) if the valve moves from its normal, open position, indicating unauthorized closure.
- Butterfly Valve:Flow is regulated by a disc rotating 90 degrees within the pipe bore.
Butterfly Valve for Fire Protection Main Parts:
1.Valve Body (Wafer or Lugged design)
2.Disc (The "butterfly," often ductile iron with epoxy coating)
3.Stem (One-piece or two-piece, connecting disc to actuator)
4.Resilient Seat (EPDM or Nitrile, bonded or mechanically locked in the body)
5.Actuator / Gear Operator (Manual lever, gearbox, or electric/pneumatic actuator)
6.Tamper Switch Assembly:
Switch Housing (Weatherproof enclosure)
Actuating Cam (attached to the stem)
Micro-Switch (SPDT or DPDT)
Conduit Connection
7.Seals and Bushings (Stem seals, bushings)
Role, Characteristics, and Application Scenarios of Wafer Butterfly Valve with Tamper Switch in Pipelines
Functions:
- Flow Isolation:On/Off control of water in a pipeline.
- Supervision:Continuous monitoring of valve position for life safety compliance.
- Alarm Indication:Sends a "trouble" or "supervisory" signal to the FACP upon unauthorized operation.
Fire Protection Butterfly Valves Operational Features:
- Quick 90° Operation:Lever or gear operator allows fast opening/closing.
- Compact & Lightweight:Easy to install in tight spaces compared to gate valves.
- Supervisory Circuit:The switch is typically normally closed (NC) or normally open (NO) in the valve's normal position (open). A change in position breaks the circuit, triggering the supervisory signal.
- Visual Position Indicator:Lever aligned with pipe = OPEN; lever perpendicular = CLOSED.
Primary Usage Scenarios:
This valve is mandatory in fire sprinkler systems per NFPA 13 and other life safety codes to prevent unintentional valve closure.
Scenario Diagram:




Wafer Butterfly Valve with Tamper Switch Standards: Materials, Design, and Connections
How to Select Wafer Butterfly Valve with Tamper Switch
Step 1: Define Detailed Specifications
Create a technical specification focusing on fire protection requirements:
- Size & Pressure:Nominal Diameter (e.g., 8") and Pressure Rating (e.g., 175 psi or Class 150).
- Standards & Listing:Crucially state: "Valve must be UL 1091 Listed and/or FM Approved for fire protection service."
- Materials:Specify ductile iron body/disc, stainless steel stem, EPDM seat (for water).
- Tamper Switch:Specify electrical ratings (e.g., SPDT, 5A, 24-240V AC/DC), enclosure rating (NEMA 4X), and conduit entry size.
- Actuator:Manual lever with locking handle, or gear operator for large sizes.
Step 2: Source and Evaluate Suppliers
- Source from manufacturers specializing in UL/FM listed fire protection valves.
- Require submittals including: UL/FM listing certificates, cut sheets, wiring diagram for the switch, and dimensional drawings.
- Key Evaluation Criterion:Proof of listing for the exact model being supplied. Non-listed valves are not acceptable for code-compliant fire systems.
Step 3: Quality Assurance & Logistics
- For large projects, consider Factory Witness Testing of the valve and switch operation.
- Clarify packaging to protect the exposed switch mechanismduring shipment.
Pre-Shipment Inspection for Export Valves and Key Considerations
Inspection Checklist:
Fire Valve Key Precautions for Export:
- Moisture Protection for Electronics:Seal the switch housing and include silica gel desiccant in the valve/packaging to prevent condensation damage.
- Impact Protection:Use custom foam or cardboard to protect the projecting tamper switch assembly from being snapped off. Consider a dedicated wooden crate for larger valves.
- Position Locking:The valve must be shipped in the FULL OPEN position, with the lever/gear locked if possible.
- Separate Accessories:Pack any optional switch kits, locks, or special tools in a marked bag inside the main crate.
- Documentation:Include the UL/FM guide card and installation/wiring manual in a waterproof pouch attached to the crate interior.
Wafer Butterfly Valve with Tamper Switch Size Chart





