AWWA C515 Flanged Resilient Seated NRS Gate Valve
AWWA C515 Flanged Resilient Seated NRS Gate Valve Definition and Components
An AWWA C515 Flanged Resilient Seated AWWA Ductile Iron NRS Gate Valves Model No.1110 is a waterworks valve designed specifically for potable water systems according to the American Water Works Association standard C515.It features flanged connections and a non-rising stem(NRS)design. Model 1110 typically indicates a manufacturer's specific design for this standard.
Main Parts:
- Valve body with ANSI flanges
- Resilient-seated gate(rubber encapsulated)
- Non-rising stem assembly
- Handwheel or gear operator
- Body-bonnet bolting with gasket
- Internal epoxy coating(AWWA C550)
- Standard exterior coating
Role, Characteristics, and Application Scenarios of AWWA C515 Flanged Resilient Seated NRS Gate Valve in Pipelines
Functions:
- Mainline isolation in water distribution networks
- Pump station control valves
- Reservoir and tank inlet/outlet valves
- Water treatment plant process valves
Fire Valve Operational Features:
- Bubble-tight seal per AWWA C515 requirements
- Low operating torque with resilient seat design
- Compact installation with non-rising stem
- NSF/61 certified materials for potable water
- Corrosion protected interior and exterior
Typical Applications:
- Municipal water distribution systems
- Water treatment plant piping
- Fire protection water supply
- Industrial water supply lines
- Irrigation district mainlines
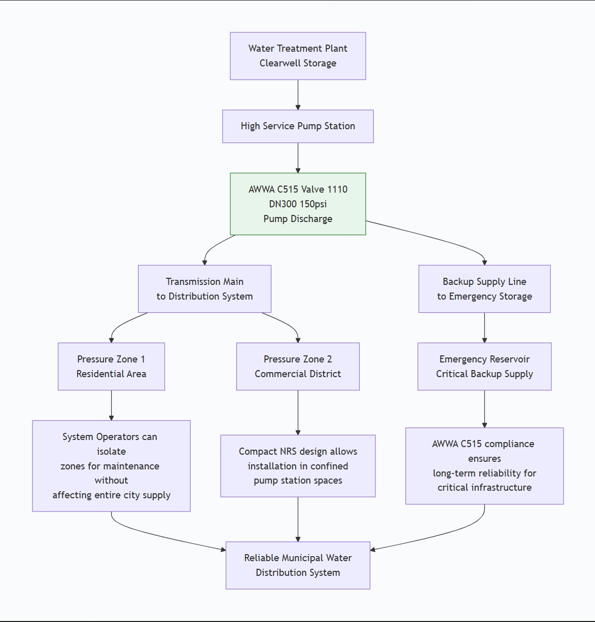
Scenario Diagram:
AWWA C515 Flanged Resilient Seated NRS Gate Valve Standards: Materials, Design, and Connections
Material Standards:
- Body/Bonnet: Ductile Iron ASTM A536 Grade 65-45-12
- Stem: Stainless Steel AISI 416 or equivalent
- Gate: Ductile iron with NSF/61 approved EPDM
- Bolting: Carbon steel with corrosion-resistant coating
- Internal Coating: Fusion-bonded epoxy per AWWA C550
Fire gate valve Design Standards:
- AWWA C515 - "Resilient-Seated Gate Valves for Water Supply Service" (Primary standard)
- AWWA C500 - Alternative standard for metal-seated valves
- Pressure ratings: 150 psi, 200 psi, 250 psi standard
- Design includes minimum 4:1 safety factor
Connection Standards:
- Flanges: ANSI B16.1 Class 125 or Class 250
- Gaskets: Full-face rubber per ANSI/AWWA C111
- Face-to-Face: AWWA standard dimensions
- Ends: Flanged x Flanged standard configuration
How to Select AWWA C515 Flanged Resilient Seated NRS Gate Valve
Key Steps:
- Verify AWWA C515 Compliance:Mandatory requirement
- Check NSF/61 Certification:Required for potable water
- Specify Size and Pressure:Standard sizes 3"to 48",150 psi common
- Select Supplier:AWWA-approved manufacturers
- Review Documentation:Request AWWA compliance certificates
Critical Specifications:
- AWWA C515 compliance confirmation
- NSF/61 certification for all wetted parts
- Pressure rating(150 psi typical)
- Flange class(125#or 250#)
- Internal epoxy coating specification
Important Considerations:
- Ensure manufacturer has current AWWA listing
- Verify all materials are NSF/61 approved
- Check lead times(typically 8-16 weeks)
- Consider local water utility approval requirements
Pre-Shipment Inspection for Export AWWA C515 Flanged Resilient Seated NRS Gate Valve and Key Considerations
Documentation Check:
- AWWA C515 Certificate of Compliance
- NSF/61 Certification documentation
- Material Test Reports(ASTM compliance)
- Coating Certificates(AWWA C550 compliance)
- Hydrostatic Test Reports
Physical Inspection:
AWWA C515 Specific Checks
Minimum wall thickness verification
Internal epoxy coating thickness(8-12 mils)
Proper identification marking per standard
Non-rising stem function verification
Pressure Testing
Shell test:300 psi(for 150 psi valve)
Seat test:165 psi(for 150 psi valve)
Test duration minimum 2 minutes
Zero leakage requirement
NSF/61 Compliance Verification
All wetted parts NSF/61 certified
Proper documentation of material compliance
Coating certification for potable water
General Inspection
Flange face condition and flatness
Complete assembly with all hardware
Proper painting and coating
Smooth operation through full cycle
Export Packaging:
- Flange protectors:Bolt-on type required
- Internal protection:VCI bags in valve cavity
- Moisture control:Desiccant packs for humid destinations
- Wooden crates:For valves DN150 and larger
- Document protection:Waterproof pouch for certificates
- Lifting points:Clearly marked for safe handling
Key Precautions:
NSF/61 compliance:Must be maintained through shipping
Coating protection:Prevent damage to internal epoxy
Documentation:AWWA certificates must accompany shipment
Climate considerations:Extra protection for tropical destinations
Heavy items:Professional rigging and secure transport
Final Shipping Documents:
Commercial Invoice
Packing List with valve details
Bill of Lading
Certificate of Origin
AWWA C515 Compliance Certificate
NSF/61 Certification Package
Material Test Reports
Installation&Maintenance Manual
AWWA C515 Flanged Resilient Seated NRS Gate Valve Size Chart






