DIN F4 Flanged Resilient Seated NRS Gate Valve
DIN F4 Flanged Resilient Seated NRS Gate Valve Definition and Components
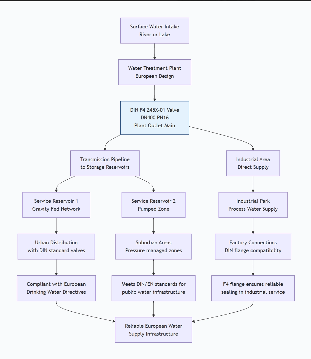
A DIN F4 Flanged Resilient Seated NRS Gate Valve Model No.Z45X-01 is a European standard gate valve with DIN F4 flange connections. It complies with German/European standards featuring a grooved flange face(F4)and non-rising stem(NRS)design. Model Z45X-01 decodes as: Z=Gate valve,45=Flanged, X=Resilient seated,01=Design version.
Main Parts:
- Valve body with DIN F4 flanges(grooved face with concentric serrations)
- Resilient-seated gate with full rubber encapsulation
- Non-rising stem assembly
- Handwheel or gear operator
- Body-bonnet bolting with gasket
- Stem packing system
- Internal and external protective coatings
Role, Characteristics, and Application Scenarios of DIN F4 Flanged Resilient Seated NRS Gate Valve in Pipelines
Fire gate valve Functions:
- Mainline isolation in European water distribution systems
- Industrial process line shut-off
- Pump station control valves
- Water treatment plant process valves
Operational Features:
- DIN F4 flange connection for excellent gasket retention
- Bubble-tight seal per DIN EN 12266-1
- Compact installation with non-rising stem
- Low operating torque with resilient seat
- European standard compliance for continental projects
Typical Applications:
- Municipal water networks in Europe
- Industrial water supply systems
- Wastewater treatment plants
- Fire protection systems in EU countries
- Building services in German-speaking regions
Scenario Diagram:
DIN F4 Flanged Resilient Seated NRS Gate Valve Standards: Materials, Design, and Connections
Material Standards:
- Body/Bonnet: Ductile Iron EN-GJS-500-7 per DIN EN 1563
- Stem: Stainless Steel 1.4021/1.4057 per DIN EN 10088-3
- Gate: Ductile iron with EPDM encapsulation
- Seat Material: EPDM per DIN EN 681-1
- Bolting: Grade 8.8/10.9 per DIN EN ISO 898-1
- Coatings: Internal epoxy per relevant European standards
Design Standards:
- DIN EN 1074-Fitness for purpose requirements for water supply valves
- DIN EN 12266-1-Pressure testing requirements
- DIN 3202-Face-to-face dimensions
- DIN 2501-Pressure nominal(PN)designations
- DVGW/W270-German drinking water approval
Connection Standards:
- Flanges: DIN EN 1092-2 Type F4(grooved face with concentric serrations)
- Gaskets: Full-face type compatible with F4 groove pattern
- Pressure Ratings: PN10,PN16,PN25,PN40
- Face-to-Face: DIN 3202-F4/F5 series dimensions
How to Select Such Fire Valve
Key Steps:
- Specify DIN Standards Compliance: Mandatory for European projects
- Verify F4 Flange Requirement: Confirm groove face type needed
- Check Drinking Water Approvals: DVGW,KTW,ACS as required by country
- Select Supplier: Manufacturer with DIN/EN certification experience
- Request Documentation: DIN EN 10204 3.1 material certificates
Critical Specifications:
- DIN EN 1074 compliance confirmation
- F4 flange face specification(must be explicitly stated)
- Pressure rating(PN16,PN25 common)
- Drinking water approval requirements(country-specific)
- Face-to-face dimensions(DIN 3202 series)
Important Considerations:
- F4 flanges require matching gaskets with correct groove pattern
- Verify manufacturer has European drinking water approvals
- Check for specific country requirements(Germany, France, etc.)
- Confirm all materials comply with relevant EU directives
Pre-Shipment Inspection for Export DIN F4 Flanged Resilient Seated NRS Gate Valve and Key Considerations
Documentation Check:
- DIN EN 1074 Certificate of Compliance
- Material Test Reports per DIN EN 10204 3.1
- Drinking Water Approval Certificates(DVGW,KTW,ACS,WRAS)
- Pressure Test Certificates per DIN EN 12266-1
- CE Marking documentation
- Factory test reports
Physical Inspection:
DIN F4 Flange Verification
F4 groove pattern inspection(concentric serrations)
Flange thickness and drilling per DIN EN 1092-2
Groove depth and width measurements
Surface finish quality check
Pressure Testing(per DIN EN 12266-1)
Shell test:1.5×PN(24 bar for PN16)
Seat test:1.1×PN(17.6 bar for PN16)
Test duration minimum 60 seconds
Zero visible leakage requirement
European Standard Compliance
Proper marking per DIN standards
Face-to-face dimensions per DIN 3202
Material grade verification
Drinking water compliance marking
Operational &Visual Inspection
Smooth non-rising stem operation
Complete assembly verification
Coating thickness and coverage
Protection of all machined surfaces
Export Packaging:
F4 flange protectors: Bolt-on rigid covers mandatory(F4 grooves easily damaged)
Stem protection: Thread protectors on stem
Internal VCI protection: For sea transport
Climate-appropriate packaging: Extra protection for humid/marine destinations
Wooden crates: Heavy-duty for larger valves
Document pouch: Waterproof for certificates
Key Precautions:
- F4 face protection: Critical-serrated faces are easily damaged
- Drinking water certification: Documents must accompany shipment
- EU compliance: Ensure all markings meet European market requirements
- Documentation: Complete set of DIN/EN certificates required
- Lifting: Proper lifting points marked, never lift by handwheel
Final Shipping Documents:
Commercial Invoice with detailed description
Packing List with valve serial numbers
Bill of Lading
Certificate of Origin
Complete Technical File(DIN certificates, test reports, approvals)
Installation, Operation& Maintenance Manual(multi-language if needed)
Material Certificates(DIN EN 10204 3.1)
DIN F4 Flanged Resilient Seated NRS Gate Valve Size Chart
DN600 available upon request






