BS5163 Flanged Resilient Seated NRS Gate Valve
BS5163 Flanged Resilient Seated NRS Gate Valve Definition and Components
A BS5163 Flanged NRS resilient seated gate valve Model No.Z45X-02 is a British Standard compliant gate valve specifically designed for waterworks.It conforms to BS5163:2004"Valves for waterworks purposes-Flanged resilient seated gate valves for waterworks purposes."The model number indicates:Z=Gate valve,45=Flanged,X=Resilient seated,02=Design version for BS standard.
Main Parts:
- Valve body with BS standard flanges(Type A flat face)
- Resilient-seated gate with full rubber encapsulation
- Non-rising stem assembly
- Handwheel or gear operator
- Body-bonnet bolting with full-face gasket
- Internal epoxy coating(minimum 250μm per BS EN 14901)
- Exterior protective coating
Role, Characteristics, and Application Scenarios of BS5163 Flanged Resilient Seated NRS Gate Valve in Pipelines
Functions:
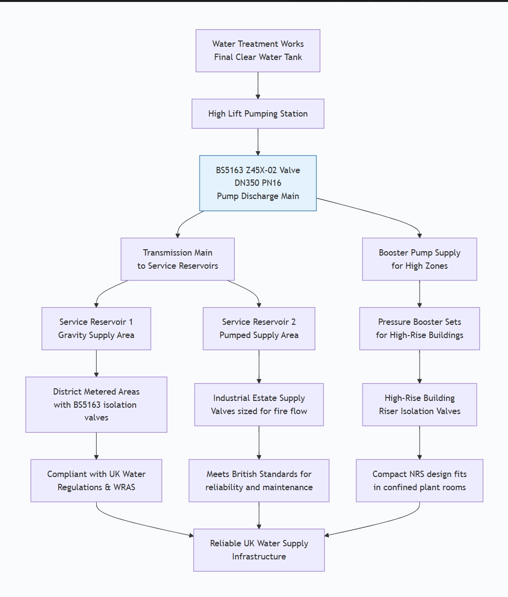
- Mainline isolation in UK water distribution networks
- Pump station control and isolation
- Reservoir and tank inlet/outlet valves
- Water treatment process line valves
Operational Features:
- Bubble-tight seal per BS5163 leakage requirements
- Corrosion allowance minimum 4.0mm on castings
- WRAS approved materials for potable water
- Low operating torque with resilient seat
- Non-rising stem for compact installation
Fire gate valve Typical Applications:
- UK water utility distribution systems
- Water treatment works process lines
- Fire fighting water mains
- Industrial water supply in the UK
- Building services water supply
Scenario Diagram:
BS5163 Flanged Resilient Seated NRS Gate Valve Standards: Materials, Design, and Connections
Fire Valve Material Standards:
- Body/Bonnet:Ductile Iron to BS EN 1563(EN-GJS-450-10 typical)
- Stem:Stainless Steel to BS EN 10088-3(1.4021/1.4057)
- Gate:Ductile iron with EPDM encapsulation
- Seat Material:EPDM compound to BS EN 681-1
- Bolting:Carbon steel,Grade 8.8 zinc plated
- Internal Coating:Fusion bonded epoxy to BS EN 14901
Design Standards:
- BS5163:2004-Primary governing standard
- BS EN 1074-Fitness for purpose requirements for water supply valves
- BS EN 12266-1-Pressure testing requirements
- WRAS Regulation 31-Approval for materials in contact with drinking water
Connection Standards:
- Flanges:BS EN 1092-2 Type A(flat face)
- Alternative Flanges:BS4504 PN10/16
- Gaskets:Full-face type to BS EN 1514-1
- Face-to-Face:Dimensions as per BS5163 tables
- Pressure Rating:PN10,PN16 standard(PN25 available)
How to Select Such BS5163 Flanged Resilient Seated NRS Gate Valve
Key Steps:
- Specify BS5163 Compliance:This is mandatory for UK waterworks applications
- Verify WRAS Approval:All materials must have Water Regulations Advisory Scheme approval
- Check UK Water Company Approval:Some utilities have additional approval requirements
- Select Supplier:Manufacturer must have proven BS5163 production experience
- Request Documentation:BS5163 compliance certificate and WRAS approval certificates
Critical Specifications:
- BS5163:2004 compliance confirmation
- WRAS approval numbers for all wetted parts
- Pressure rating(PN16 most common)
- Flange type(BS EN 1092-2 Type A standard)
- Internal coating specification(BS EN 14901 compliant)
Important Considerations:
- Ensure manufacturer has valid WRAS product approval
- Check for additional UK water company approvals(e.g.,WIS 4-52-02)
- Verify lead times(typically 10-14 weeks for BS5163 valves)
- Consider that BS5163 requires minimum 4.0mm corrosion allowance
Pre-Shipment Inspection for Export BS5163 Flanged Resilient Seated NRS Gate Valve and Key Considerations
Documentation Check:
- BS5163:2004 Certificate of Compliance
- WRAS Approval Certificates(Regulation 31 compliance)
- Material Test Reports to BS EN 10204 3.1
- Coating Certificates(BS EN 14901 compliance)
- Hydrostatic Test Certificates per BS EN 12266-1
- UKCA/CE Marking documentation
Physical Inspection:
BS5163 Specific Verification
Minimum 4.0mm corrosion allowance measurement
Internal epoxy coating thickness(minimum 250μm DFT)
Proper identification marking per BS5163 Clause 9
Non-rising stem function verification
Pressure Testing(per BS EN 12266-1)
Shell test:1.5×PN(24 bar for PN16 valve)
Seat test:1.1×PN(17.6 bar for PN16 valve)
Test duration minimum 60 seconds
Zero visible leakage requirement
WRAS Compliance Checks
All wetted materials WRAS approved
Proper documentation of material compliance
Coating certification for potable water contact
Dimensional&Visual Inspection
Flange dimensions to BS EN 1092-2 Type A
Face-to-face dimensions per BS5163
Complete assembly with all hardware
Surface finish and coating quality
Export Packaging:
- Flange protectors:Bolt-on type for flat face flanges
- Internal protection:VCI bags in valve cavity
- Moisture control:Extra desiccant for sea transport to humid destinations
- Document protection:Waterproof pouch for certificates
- Wooden crates:Heavy-duty construction for larger valves
- WRAS labels:Protected from damage during shipping
Key Precautions:
- WRAS certification:Labels and certificates must remain intact and visible
- Flat face protection:Prevent any damage to flange sealing surfaces
- Documentation:Complete BS5163 and WRAS certificates must accompany shipment
- Climate considerations:Extra protection for tropical or marine environments
- Regulatory compliance:Ensure all UK-specific markings are preserved
Final Shipping Documents:
Commercial Invoice with Incoterms
Packing List with detailed valve descriptions
Bill of Lading
Certificate of Origin
Technical Compliance File(BS5163 cert,WRAS approval,test reports)
Material Test Reports(BS EN 10204 3.1)
Installation,Operation&Maintenance Manual
BS5163 Flanged Resilient Seated NRS Gate Valve Size Chart






